公司简介 公司领导 公司组织架构图 内设机构 公司文化 公司视频
公司信息 企业信息 学习园地
党建动态 基层党建 主题教育 工团建设
公司基本情况 公司组织体系 经营管理 薪酬待遇 人事变动 重大事项 员工招聘 社会责任 出资企业信息公开
学习专栏 您当前的位置:首页 >> 公司动态 >> 学习园地 >> 学习专栏 >> 正文
发布时间:2018-10-19 19:20:33来源: best365足球官网 点击数:2,660
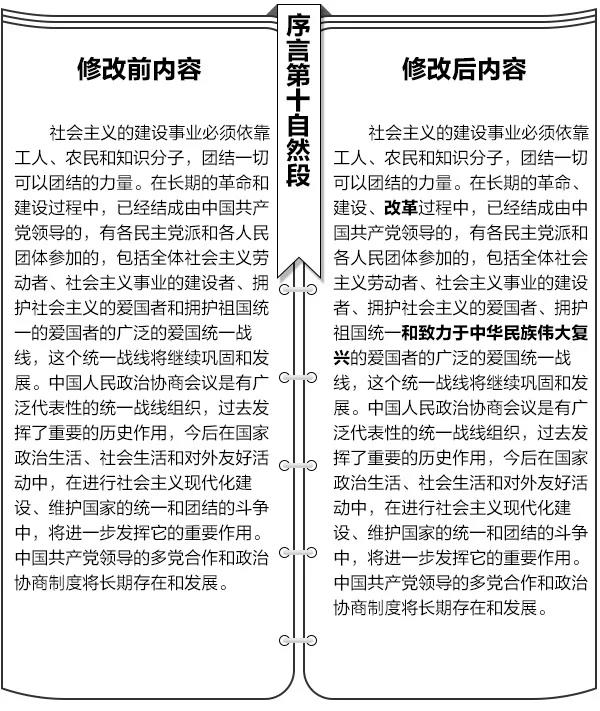
宪法修改前后内容对照表
<< 上一篇:有力推动和保障党和国家事业发展——十三届全国人大一次会议秘书处法案组有关负责人回应宪法修正案热点问题
>>下一篇:一张图,带你看懂《中华人民共和国宪法修正案》